| 联系我们 | 更多分站 您好,欢迎光临绥化永信公积金代办网!
永信公积金代办网专业服务机构,经验丰富,全程陪同办理
全国服务电话: 18310283228
绥化公积金代办资讯
联系我们Contact us
全国咨询热线18310283228

永信公积金代办网

联系电话:18310283228

公积金代办资讯

绥化提取住房公积金直付房租业务操作详解

作者: 发布时间:2025-12-22 09:54:24点击:324

信息摘要:

    缴存人连续足额缴存住房公积金3个月(含)以上;本人及配偶在北京市行政区域内无自有住房;租住公积金中心试点范围住房,且房屋租赁合同已登记备案;可在房屋租赁合同备案有效期内办理“直付房租”申请。

  一、业务申请

  (一)办理途径

         北京公积金APP、住房公积金业务柜台

1

  (二)提供材料

  1.通过北京公积金APP办理的

  (1)数据互联校验通过的,无需提供材料。

  (2)数据互联校验未通过的,需根据系统提示提供必要材料进行人工审核:

2


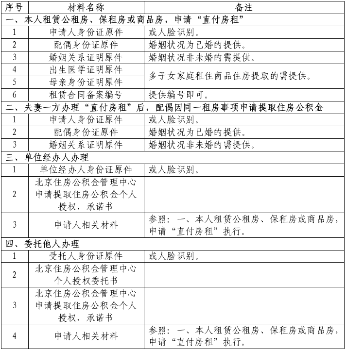
  2.通过住房公积金业务柜台办理的

3


  (三)办理流程

  1.途径一:通过住房出租机构APP跳转至北京公积金APP办理。

  (1)租住商品住房提取住房公积金

  第一步,登录系统。

  从住房出租机构平台打开“北京公积金”APP,通过“北京市统一身份认证平台”登录。

  注:如果未在“北京市统一身份认证平台”注册的缴存人,请您先完成注册后再登录。

  第二步,选择提取事项,录入提取信息并提交。

  1)阅读《提取住房公积金直付房租业务用户服务协议》,勾选同意,点击【确认】,进入相应的事项申请页面。

  2)“基本信息”项下,展示缴存人基本信息,点击“获取验证码”并录入(如需变更手机号,需更新“申请人手机号”后,再“获取验证码”;如需变更“婚姻状况”,应先完成个人信息变更后,操作步骤详见《住房公积金缴存人信息变更操作详解》,再申请此提取事项)。

  3)“租房相关信息”项下,选择【租房类型】(租住商品住房),系统自动反显剩余信息,不可修改。

  4)“公积金账户信息”项下,显示缴存人公积金【月缴存额】、【账户余额】、【提取限额】,不可修改。

  5)“约定提取信息”项下,显示公积金中心与住房出租机构约定的【约定支付日】、【约定支付周期】、【首次支付日期】、【企业收款账户】,不可修改。

  6)核实无误后,可点击【提交】。再次核对提取事项名称、租房类型、提取金额、提取限额、企业收款账户,确认无误后点击【继续提交】。

  7)提交成功的,公积金中心在与住房出租机构约定的租金账单支付日期,将公积金支付到住房出租机构指定账户,用于支付房租。

  (2)多子女家庭租住商品住房提取住房公积金

  第一步,登录系统。

  第二步,选择提取事项,录入提取信息并提交。

  1)“租房相关信息”项下,选择【租房类型】为“多子女家庭租房”,录入两名子女《出生医学证明》编号(其中一名子女应未满18岁),点击【出生证明查询】按钮进行核验,核验通过的可以继续申请;未通过的,需上传《出生医学证明》、母亲身份证明或相关多子女材料(至少有一个未成年子女)进行人工审核。

  2)其他步骤同“租住商品住房提取住房公积金”。

  (3)租住保障性租赁住房提取住房公积金

  第一步,登录系统。

  第二步,核实提取信息并提交。

  1)“租房相关信息”项下,【租房类型】由住房出租机构提供,反显为“保租房”。

  2)其他步骤同“租住商品住房提取住房公积金”。

  (4)租住公共租赁住房提取住房公积金

  第一步,登录系统。

  第二步,核实提取信息并提交。

  1)“租房相关信息”项下,【租房类型】由住房出租机构提供,反显为“公租房”。

  2)其他步骤同“租住商品住房提取住房公积金”。

  (5)退回修改

  对于人工审核退回的“直付房租”申请,缴存人可通过登录“北京公积金APP”进行修改。

  第一步,登录系统。

  第二步,查看退回原因。

  选择【办理】-【已申请提取事项查询】,在“已申请提取事项管理”详情页,核对个人基本信息、已申请提取事项信息,通过【备注信息】栏查看退回原因,确认无误后,点击【提取事项修改】。

  第三步,修改提取信息并提交。

  1)根据【备注信息】,在申请页面修改相关信息。

  2)其他步骤同“多子女家庭租住商品住房提取住房公积金”。

  2.途径二:通过北京公积金APP直接办理。

  (1)租住商品住房提取住房公积金

  第一步,登录系统。

  登录北京公积金APP。

  注:如果未在“北京市统一身份认证平台”注册的缴存人,请您先完成注册后再登录。

  第二步,选择提取事项,录入提取信息并提交。

  1)阅读《提取住房公积金直付房租业务用户服务协议》,勾选同意,点击【确认】,进入相应的事项申请页面。

  2)“基本信息”项下,展示缴存人基本信息,点击“获取验证码”并录入(如需变更手机号,需更新“申请人手机号”后,再“获取验证码”;如需变更“婚姻状况”,应先完成个人信息变更后,操作步骤详见《住房公积金缴存人信息变更操作详解》,再申请此提取事项)。

  3)“租房相关信息”项下,选择【租赁企业】、【租房类型】(租住商品住房),录入【房屋租赁合同备案编号】,系统自动反显剩余信息,不可修改。

  4)“公积金账户信息”项下,显示缴存人公积金【月缴存额】、【账户余额】、【提取限额】,不可修改。

  5)“约定提取信息”项下,显示公积金中心与住房出租机构约定的【约定支付日】、【约定支付周期】、【首次支付日期】、【企业收款账户】,不可修改。

  6)核实无误后,可点击【提交】。再次核对提取事项名称、租房类型、提取金额、提取限额、企业收款账户,确认无误后点击【继续提交】。

  7)提交成功的,公积金中心在与住房出租机构约定的租金账单支付日期,将公积金支付到住房出租机构指定账户,用于支付房租。

  (2)多子女家庭租住商品住房提取住房公积金

  第一步,登录系统。

  第二步,选择提取事项,录入提取信息并提交。

  1)“租房相关信息”项下,选择【租房类型】为“多子女家庭租房”,录入两名子女《出生医学证明》编号(其中一名子女应未满18岁),点击【出生证明查询】按钮进行核验,核验通过的可以继续申请;未通过的,需上传《出生医学证明》、母亲身份证明或相关多子女材料(至少有一个未成年子女)进行人工审核。

  2)其他步骤同“租住商品住房提取住房公积金”。

  (3)租住保障性租赁住房提取住房公积金

  第一步,登录系统。

  第二步,录入提取信息并提交。

  1)“租房相关信息”项下,选择【租赁企业】,录入【房屋租赁合同备案编号】,系统自动反显剩余信息,不可修改。

  2)其他步骤同“租住商品住房提取住房公积金”。

  (4)租住公共租赁住房提取住房公积金

  第一步,登录系统。

  第二步,录入提取信息并提交。

  1)“租房相关信息”项下,选择【租赁企业】,录入【租赁合同编号】,系统自动反显剩余信息,不可修改。

  2)其他步骤同“租住商品住房提取住房公积金”。

  3.途径三:通过住房公积金业务柜台办理。

  第一步,提供材料

  参见“一、业务申请-(二)提供材料-2.通过住房公积金业务柜台办理的”。

  第二步,住房公积金柜台审核办理。

  携带上述材料选择公积金中心任意管理部或受托银行代办点办理。

  4.退回修改

  对于人工审核退回的“直付房租”申请,缴存人可通过登录“北京公积金APP”进行修改。

  第一步,登录系统。

  第二步,查看退回原因。

  选择【办理】-【已申请提取事项查询】,在“已申请提取事项管理”详情页,核对个人基本信息、已申请提取事项信息,通过【备注信息】栏查看退回原因,确认无误后,点击【提取事项修改】。

  第三步,修改提取信息并提交。

  1)根据【备注信息】,在申请页面修改相关信息。

  2)其他步骤同“多子女家庭租住商品住房提取住房公积金”。

  (四)注意事项

  1.公积金提取限额

  (1)租金支付周期为月付的

  1)对于租住商品住房提取的,采取月租金和公积金月缴存额双限规则:若月租金>月缴存额,按月缴存额提取;若月缴存额>月租金,按月租金提取。其中,对于多子女家庭租住商品住房提取的,可按照实际月租金提取,不再采用双限规则。

  2)对于租住保租房提取、租住公租房提取的,可按照实际月租金提取。

  (2)租金支付周期为季付的

  1)对于租住商品住房提取的,采取季度租金和公积金三个月缴存额(以公积金中心资金划转当月,缴存人月缴存额*3为准)双限规则:若季度租金>三个月缴存额,按三个月缴存额提取;若三个月缴存额>季度租金,按季度租金提取。其中,对于多子女家庭租住商品住房提取的,可按照季度租金提取,不再采用双限规则。

  2)对于租住保租房提取、租住公租房提取的,可按照季度租金提取。

  2.余额不足

         缴存人公积金账户可用余额不足的,提取金额为个人公积金账户余额扣除10元。

  3.中止提取 

         连续三次缴存人公积金账户无可提取金额的,或依照缴存人自主申请中止“直付房租”的,公积金中心将中止“直付房租”。

  如需恢复,您可以通过“住房公积金个人网上业务平台”、“北京公积金APP”、公积金中心任意管理部或银行网点办理开通,办理流程详见“四、直付房租支付管理”。

  4.终止事项

         房屋租赁合同到期后,公积金租房提取事项自动终止。若房屋租赁合同提前终止,或缴存人申请终止“直付房租”的,公积金中心将终止提取事项。缴存人不满足提取条件时,应主动在公积金中心平台(含公积金个人网上业务平台、北京公积金APP及柜台)办理终止“直付房租”。

  二、提取事项申请进度查询

  (一)办理途径

          北京公积金APP、公积金个人网上业务平台、住房公积金业务柜台

  (二)办理流程

  1.途径一:通过北京公积金APP查询。

  申请事项提交成功后,可点击【办理】-【已申请提取事项查询】,通过【申请进度】项,查询提取事项申请进度。

  2.途径二:通过公积金个人网上业务平台查询。

  申请事项提交成功后,可点击页面左侧【我要提取】-【提取住房公积金】-【已申请提取事项记录】,查看申请进度。

  3.途径三:通过住房公积金业务柜台查询。

  第一步,提供材料。

4


  第二步,住房公积金业务柜台审核查询。

  携带上述材料选择公积金中心任意管理部或受托银行代办点办理。

  (三)注意事项

  1.【申请进度】为“审批不通过”的,可在“备注信息”栏查看不通过原因。

  2.【申请进度】为“补充申请材料”的,可在“备注信息”栏查看需补充的材料及原因。点击【提取事项修改】,可在补充上传材料后,重新提交(办理流程详见“一、业务申请-(三)、办理流程-4.退回修改”)。

  3.【申请进度】为“待审核”、“待单位审核”、“审核中”的,为未完成审核,请稍后再次查看状态。审核通过后,系统将自动更新申请进度。

  三、提取事项状态查询

  (一)办理途径

          北京公积金APP、公积金个人网上业务平台、住房公积金业务柜台

  (二)办理流程

  1.途径一:通过北京公积金APP查询。

  可点击【办理】-【已申请提取事项查询】,通过【事项状态】项,查询提取事项状态。

  【事项状态】为“启用”的,“直付房租”事项启用中。

  【事项状态】为“禁用”的,“直付房租”事项终止。

  【事项状态】为“无效”的,“直付房租”事项审批不通过,事项无效。

  2.途径二:通过公积金个人网上业务平台查询。

  选择页面左侧【我要提取】-【提取住房公积金】-【已申请提取事项记录】,通过【事项状态】项,可查询提取事项状态。

  【事项状态】为“启用”的,“直付房租”事项启用中。

  【事项状态】为“禁用”的,“直付房租”事项终止或审批不通过,事项无效。

  3.途径三:通过住房公积金业务柜台查询。

  第一步,提供材料。

5

  第二步,住房公积金业务柜台审核查询。

  根据不同办理类型(本人办理、单位经办人办理、被委托人办理),携带上述材料选择公积金中心任意管理部或受托银行代办点办理。

  四、直付房租支付管理

  (一)办理途径

          北京公积金APP、公积金个人网上业务平台、住房公积金业务柜台

  (二)办理流程

  1.途径一:通过北京公积金APP办理。

  (1)中止约定提取的

  1)通过【约定提取管理】办理

  第一步:进入约定提取管理页面。

  选择【办理】-【约定提取管理】。

  第二步:中止约定提取。

  核对公积金约定提取、直付租赁企业信息,【操作类型】选择【中止】,确认无误后,点击【提交】,阅读温馨提示后,点击【确定】,办理成功。

  2)通过【已申请提取事项查询】办理

  第一步:进入约定提取管理页面。

  选择【办理】-【已申请提取事项查询】,核对个人基本信息、已申请提取事项信息,点击【约定提取管理】。

  第二步:中止约定提取。

  核对公积金约定提取、直付租赁企业信息,【操作类型】选择【中止】,确认无误后,点击【提交】,阅读温馨提示后,点击【确定】,办理成功。

  (2)开通约定提取的

  1)通过【约定提取管理】办理

  第一步:进入约定提取管理页面。

  选择【办理】-【约定提取管理】。

  第二步:开通约定提取。

  核对公积金约定提取、直付租赁企业信息,确认【操作类型】为【开通约定提取】,确认无误后,点击【提交】,阅读温馨提示后,点击【确定】,办理成功。

  2)通过【已申请提取事项查询】办理

  第一步:进入约定提取管理页面。

  选择【办理】-【已申请提取事项查询】,核对个人基本信息、已申请提取事项信息,点击【约定提取管理】。

  第二步:开通约定提取。

  核对公积金约定提取、直付租赁企业信息,确认【操作类型】为【开通约定提取】,确认无误后,点击【提交】,阅读温馨提示后,点击【确定】,办理成功。

  2.途径二:通过公积金个人网上业务平台办理。

  (1)中止约定提取的

  1)通过【约定提取管理】办理

  第一步:进入约定提取管理页面。

  点击页面左侧【我要提取】-【提取住房公积金】-【约定提取管理】。

  第二步:中止约定提取。

  核对公积金约定提取、直付租赁企业信息,【操作类型】选择【中止约定提取】,确认无误后,点击【提交】,再次确认,点击【确定】,提交成功。

  2)通过【已申请提取事项查询】办理

  第一步:进入约定提取管理页面。

  点击页面左侧【我要提取】-【提取住房公积金】-【已申请提取事项查询】-【约定提取管理】。

  第二步:中止约定提取。

  核对公积金约定提取、直付租赁企业信息,【操作类型】选择【中止约定提取】,确认无误后,点击【提交】,再次确认,点击【确定】,提交成功。

  (2)开通约定提取的

  1)通过【约定提取管理】办理

  第一步:进入约定提取管理页面。

  点击页面左侧【我要提取】-【提取住房公积金】-【约定提取管理】。

  第二步:开通约定提取。

  核对公积金约定提取、直付租赁企业信息,【操作类型】选择【开通约定提取】,确认无误后,点击【提交】,再次确认,点击【确定】,提交成功。

  2)通过【已申请提取事项查询】办理

  第一步:进入约定提取管理页面。

  点击页面左侧【我要提取】-【提取住房公积金】-【已申请提取事项查询】-【约定提取管理】。

  第二步:开通约定提取。

  核对公积金约定提取、直付租赁企业信息,【操作类型】选择【开通约定提取】,确认无误后,点击【提交】,再次确认,点击【确定】,提交成功。

  (3)回单打印

  缴存人通过公积金个人网上业务平台办理直付房租支付管理的,在提交成功页面,如需留存申请回单,点击【打印回单】,可打印《北京住房公积金管理中心业务凭证回单》。

  3.途径三:通过住房公积金业务柜台办理。

  第一步,提供材料。

6

  第二步,住房公积金业务柜台审核办理。

  根据不同办理类型(本人办理、单位经办人办理、被委托人办理),携带上述材料选择公积金中心任意管理部或受托银行代办点办理。

  五、终止直付房租事项

  (一)办理途径

         北京公积金APP、公积金个人网上业务平台、住房公积金业务柜台

  (二)办理流程

  1.途径一:通过北京公积金APP办理。

  第一步:进入已申请提取事项信息详情页。

  选择【办理】-【已申请提取事项查询】。

  第二步:终止直付房租事项。

  核对个人基本信息、已申请提取事项信息,点击【终止事项】,阅读温馨提示后,点击【确定】,业务办理成功。

  2.途径二:通过公积金个人网上业务平台办理。

  第一步:进入已申请提取事项信息详情页。

  点击页面左侧【我要提取】-【提取住房公积金】-【已申请提取事项管理】。

  第二步:终止直付房租事项。

  点击【终止事项】,再次确认,点击【确定】,提交成功。

  3.途径三:通过住房公积金业务柜台办理。

  第一步,提供材料。

7

  第二步,住房公积金业务柜台审核办理。

  根据不同办理类型(本人办理、单位经办人办理、被委托人办理),携带上述材料选择公积金中心任意管理部或受托银行代办点办理。

  六、变更婚姻状况

  在“直付房租”申请页面,“基本信息”项下自动显示用户基本信息,如需变更婚姻状况,应先完成个人信息变更后,再进行申请,操作步骤详见《住房公积金缴存人信息变更操作详解》。

  七、因婚姻关系提取

  夫妻一方已申请“直付房租”的,另一方就配偶提取金额不足部分可通过公积金个人网上业务平台或柜台按照“因婚姻关系提取”办理。操作步骤详见《因婚姻关系提取住房公积金操作详解》。


本文标签:
在线客服
联系方式

热线电话

18310283228

上班时间

周一到周五

公司电话

18310283228

二维码
线